Portfolio
Turning Ideas into Reality!”
Explore my journey and see how I bring ideas to life.
Portfolio
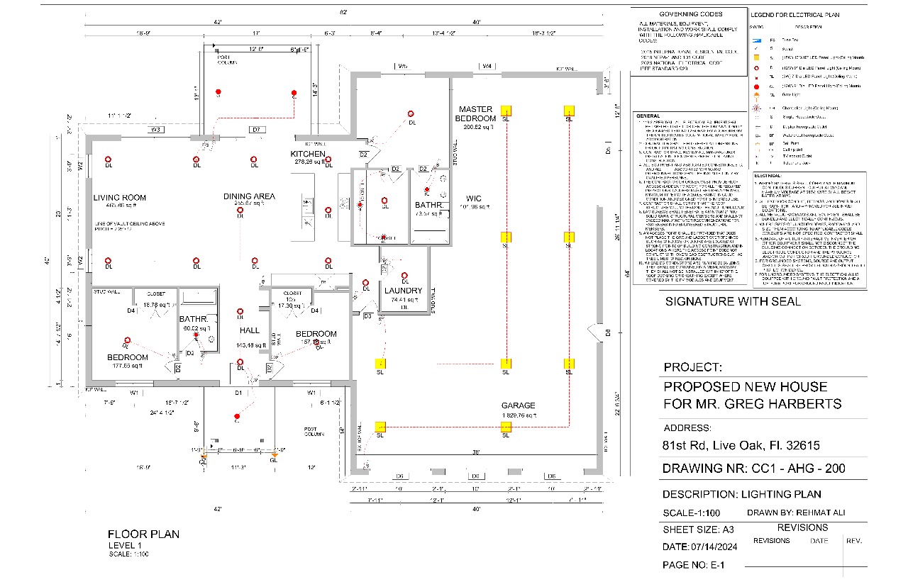
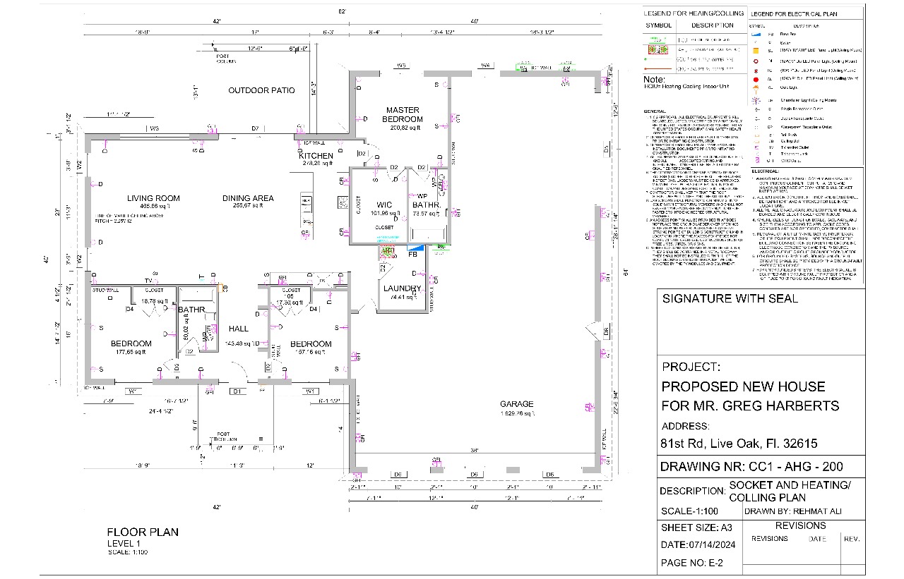
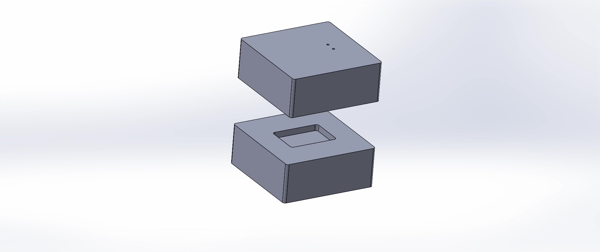
Our Work
- All
- 3d for cnc
- architectural design
- orthographic drawings
- product designs
- mep drawings
- 2d design
GET A FREE CONSULTATION
+923430763010
Whether you need assistance with a single project or comprehensive CAD management services, CADi Pro is dedicated to delivering the highest level of service tailored to your needs.


































































































